春运开始了,香河交警为您奉上“两公布一提示”
- 时间:
- 浏览:2451
- 来源:车牌上牌无忧网
有钱没钱,回家过年,春节马上就要到了,春运也从昨天起正式开始,辛劳的一年的亲们是不是都已经开始为回家做准备了呢?香河交警在您准备行李,忙着买车票的时候,也在为春运紧张的工作着。这不,他们做的第一件事就是为您送上一份安全大礼——两公布一提示。现在分析一下今年的春运形式。

春运形式分析
今年春运从今天开始到3月12日结束,共计40天。春节是2月16日,较2017年晚19天。节前,由于各大中小学集中在1月中、下旬放假,在进入春运前分散大部分学生客流,节前整体客流相对平缓;节后,探亲流、学生流、务工流返城集中,并且全国“两会”与元宵节相连,与春运高度叠加,交通安保工作压力很大。春运期间正值雨雪雾寒冷天气高发时段,易引发交通阻断和交通事故,雨雪及大雾天气影响道路交通安全工作。春运期间,全市交通流量增加的主要路段预计将集中在高速公路、国省道、旅游景区周边道路,广大交通参与者要注意绕行。节后尤其春节假期最后一天正月初六是返程高峰,市区周边道路车流量大。为确保群众春节期间出行畅通平安,香河交警向社会公布了事故多发路段和易拥堵路段,提醒广大驾驶人朋友,合理安排出行时间和路线,确保交通安全。下面小编为您奉上今年春运“两公布一提示”。
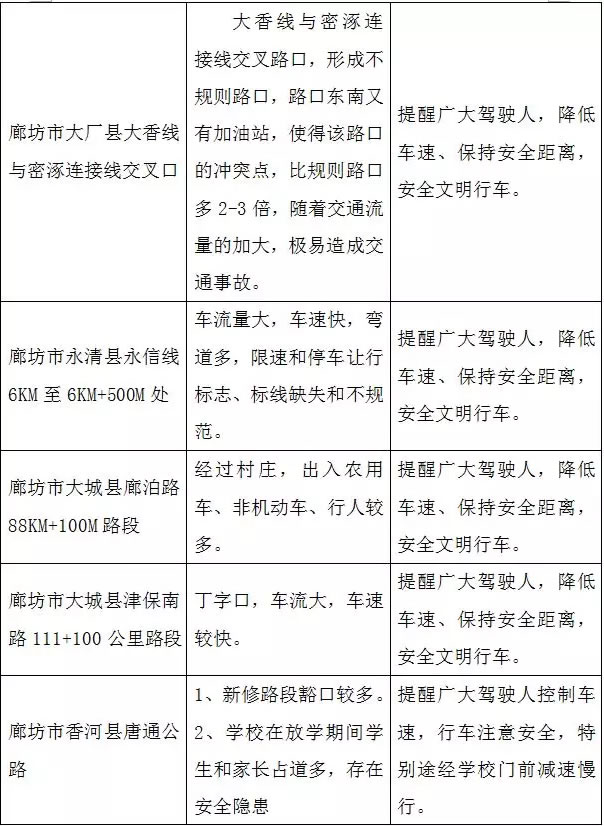
十大事故多发路段


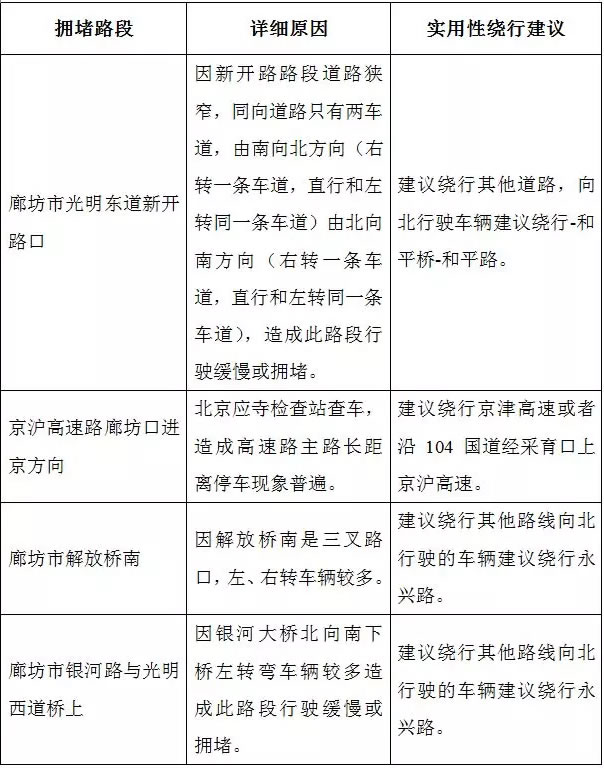
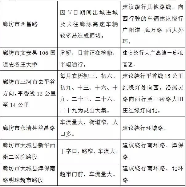
十大拥堵路段


香河交警温馨提示:春运期间车辆较多,请您根据提示提前规划出行路线,规避拥堵路段,合理安排出行时间和出行工具,自觉遵守交通法规,服从配合交警指挥,香河交警祝您出入平安!