新疆交警:国庆中秋出行安全提示!长假自驾新疆的朋友必看!
- 时间:
- 浏览:2331
- 来源:车牌上牌无忧网
10月1日,我区将迎来“国庆”“中秋”8天大长假,在举国共庆的假日里,不少群众都选择了自驾出游。为此,自治区公安厅交警总队根据我区各地热门旅游景点及区域,分别给计划前往北疆、南疆、东疆的群众,就拥堵路段研判预测、施工路段绕行建议、事故多发点盘点等方面,发布安全提示。






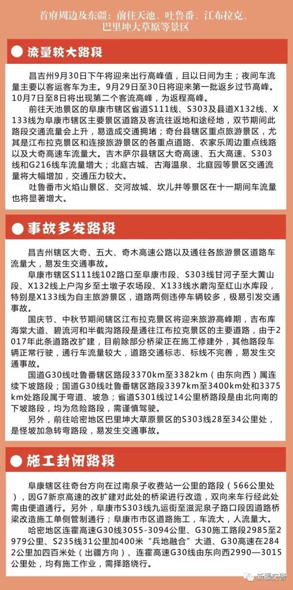
据分析,今年“十一”假期全区道路交通主要
存在以下突出安全风险
一是旅游出行迎来高峰,客运安全风险增高。超速、超员、疲劳驾驶等违法行为突出,旅游包车、“营转非”大客车非法营运等风险不容忽视。
二是重点区域旅游景区拥堵风险加大。假期前1天(9月30日)、10月1日当天各地将迎来假期流量高峰,10月7日、8日将迎来返程高峰。另外,重点景区周边道路车流量激增将带来巨大的交通拥堵压力,部分景区位于农村山区,道路临水临崖、坡多弯急,交通安全设施相对匮乏,易发生坠车、翻车等较大以上事故。
三是农村出行活动增多,农村地区安全风险加大。假期农村走亲访友活动密集,加之我区进入秋收冬种农忙季节,无论是出行客流还是生产物流,都将迎来交通流高峰。农村酒驾、面包车超员、货车违法载人、人货混装等严重违法肇事几率增大。
四是天气变化将给道路交通安全带来不利影响。
针对上述安全风险,近日公安厅交警总队专题针对国庆中秋长假交通管理工作进行部署,要求各地公安交通管理部门加强分析研判,准确把握现代交通特点、节日交通特点和本地交通特点,充分做好应对大客流、大车流的各项工作准备,全力防事故保安全、防拥堵保畅通。
特别要针对节日出行和返程高峰等重点时段,针对桥梁、隧道、收费站、服务区、施工路段、景区道路等节点路段,加强管控,科学疏导。多雾地区还要注意天气变化,及时启动应急预案,防止发生因为大雾、团雾等恶劣天气导致的多车相撞事故。
公安厅交警总队提醒广大驾驶人和节日出行群众,
节日出行做好以下安全防范:
一是错峰出行,提前了解天气路况。出行前请关注有关部门发布的交通路况信息和交通安全提示,合理安排出行时间,提前规划并熟悉路线,尽量避开出行高峰。假期高速公路、城市出入口附近道路拥挤,切勿占用应急车道。恶劣天气行车,要及时打开雾灯、示廓灯、危险报警闪光灯,降低车速,保持安全车距,减少变道超车,谨慎驾驶。
二是自驾出行,杜绝危险驾驶。自驾车旅游,切勿疲劳驾驶,杜绝酒后驾驶、无证驾驶、超速、逆行、违法占道行驶。驾车经过急弯陡坡、长下坡、临水临崖道路及夜间驾车,要注意减速慢行。行经农村、山区公路要注意观察道路两侧情况尤其是支路车辆和行人。严禁实习期驾驶人违规驾车上高速公路行驶。
三是客车驾驶人要严格守法安全驾驶,防范失控侧翻事故。客运驾驶人发车前要提示乘客系好安全带,切莫站外揽客、超员载客、违规载货,驾驶过程中要按照限速规定安全谨慎驾驶,切忌行车中接打电话,切莫疲劳驾驶、超速、占道抢行。旅游客车驾驶人出发前应充分了解旅游线路沿线路况和天气,掌握应急处置知识,做到老路不大意,新路要小心。
四是乘车出行要谨记安全事项,防范交通意外。乘坐营运客车出行要到正规客运场站,切勿乘坐私揽客源、无营运资质等非法营运客车,不要乘坐超员和违规载货的营运客车,乘坐客车务必系好安全带。
如发现交通违法行为可通过电话、微信、微博等途径向公安交管部门举报,共同维护节日良好交通秩序,安全出行,平安过节。
