宁夏交警发布2017年“古尔邦节”出行攻略
- 时间:
- 浏览:2615
- 来源:车牌上牌无忧网
好消息:

“古尔邦节”小长假即将来临。节日期间,8月30日至9月3日放假调休,共5天,我区收费公路将继续对7座以下小客车免收通行费。
“古尔邦节”小长假即将来临,预计小长假期间,以中短途旅游为主的自驾车和客运流量将大幅攀升,景区周边道路交通压力将明显加大,道路交通安全风险加大。为确保“古尔邦节”期间全区道路交通安全畅通,公安厅交管局对节日期间道路交通情况进行分析研判,发布道路交通安全提示,提醒广大驾驶人注意交通安全,积极营造安全、畅通、和谐的交通环境。
高速公路易拥堵时段
根据往年同期情况预判,预计8月29日傍晚、8月30日上午将迎来出城高峰期,9月2日、3日下午将迎来返程高峰期;从时段上来看,上午高峰时段主要集中在8时至12时之间,下午高峰时段主要集中在16时至20时之间。
易拥堵路段
京藏高速公路银川至吴忠段、关马湖服务区至鸣沙段。上述路段,上午由北向南方向易发生拥堵;下午由南向北方向易出现拥堵情况。
京藏高速公路银川至沙湖段。上午由南向北方向易发生拥堵,下午由北向南方向易出现拥堵情况。
施工路段,近期宁夏境内京藏、福银高速公路扩建施工,因节日期间车流量大,会造成施工路段大面积拥堵。
发生交通事故或出现雨、雾等原因造成缓慢通行或交通管制的路段。

易拥堵收费站
京藏高速贺兰山路收费站、银川南收费站、沙湖收费站;
青银高速公路银川东收费站、临河收费站;
福银高速公路李旺收费站、固原收费站、六盘山收费站;
定武高速公路中卫收费站。
特别提示:从2017年2月24日起,宁夏境内高速公路禁止车货总重超过49吨的车辆通行,高速交警联合公路路政部门在我区高速公路各收费站入口对超限超载重型货车实施劝返。
银川东收费站、南环收费站和贺兰山路收费站为银川周边收费站,群众可以避开出行高峰时段,或从车流量较小的银川北(主线)收费站下站后进入银川市区。沙湖收费站、临河收费站、中卫收费站、固原收费站和六盘山收费站为旅游景区周边收费站。
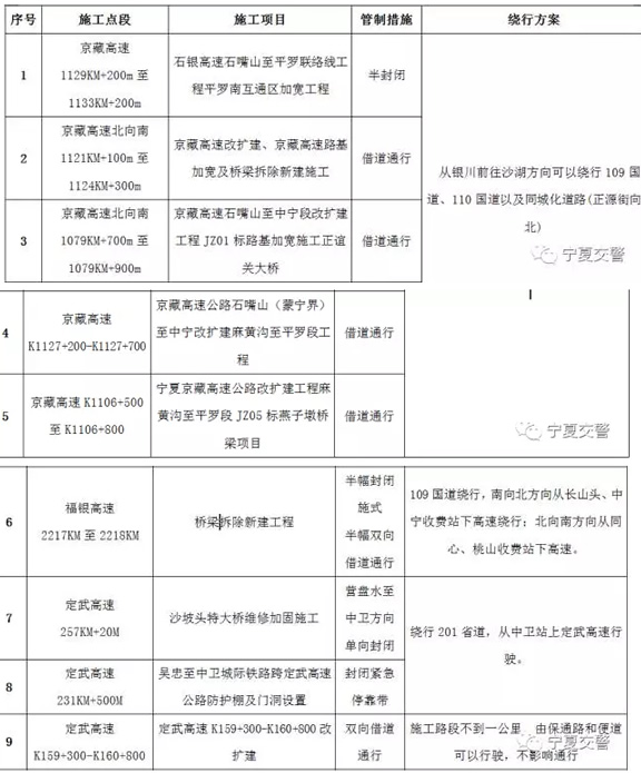
施工路段


城市及其他国省道路
易拥堵时段
根据往年同期情况预判,预计8月29日傍晚、8月30日上午将迎来出城高峰期,9月2日、3日下午将迎来返程高峰期;从时段上来看,上午高峰时段主要集中在8时至12时之间,下午高峰时段主要集中在16时至20时之间。
易拥堵路段
银川市
银川市汽车南站
火车站周边道路
新华街商圈
大阅城路段
正源街万达广场商圈
北京路通达街新华联
吴忠市
利通区:利通街、裕民路、吴灵路、胜利路
青铜峡:滨河大道西岸叶盛黄河大桥、国道109线京藏高速涵洞
同心:县城北沟桥路段、101省道
盐池:辖区307国道、211国道、338国道、盐惠线。
红寺堡:罗山路、金水街 滚新北路 G338线(原S304线)
太阳山:定武高速与211国道
固原市
兴彭大街(德阳路口、怡园路口、光明路口、长安路口、皇甫路、南关街)
茹河大街安定路口
泰和路口
栖凤大街安定路口
建业街(五中门口路段高峰期)
雁岭路
上海路(西转盘至中山街延伸段)
西城街南段
隆德高速路口
中卫市
兴仁十字路口
鼓楼东西南街
应理街
怀远路
香山街
南苑路
沙坡头北门路段
黄河大桥定武高速公路出口
S101线
事故多发点段
银川市
正源北街
北京东路
友爱中心路
贺兰山中路
胜利街
石嘴山市
110国道红果子王家庄段
滨河大道姚伏段
吴忠市
银华线:155KM+100M
利通区307线:1KM+0M——1KM+5M
滨河大道(青铜峡):1010KM+1M——1010KM+20M
S304线红寺堡过境段、盐池过境段
固原市
三须路64KM+800M
固胡路:北出口(固胡路与省道101线十字路口)、315KM+600M处(圆德村路口)、315KM+800M路口、316K+600M三岔路口
杨忠堡路口
三营北入口三叉路口(省道101线297KM+390M)
彭堡至闫堡村闫堡蔬菜基地十字
南坉路口(省道101线310KM+800M)
泉港村路口(省道101线312KM+100M)
胡大堡路口(省道101线313KM+100M处)
曹洼村路口(省道101线322KM+550M东路口)
石碑村路口(省道101线324KM+600M)
S202省道路口
S101线头营梁路段
银华线:420KM(泾源县泾河源镇泾光村路段)、425KM+350M(泾源县泾河源镇余家村路段)、413KM+800M(泾源县香水镇车村路段)、415KM+300M(泾源县香水镇园子村路段)、412KM+100M(三叉路口)
泾平公路4KM+420M(泾源县黄花乡胜利村路段)
S101省道路:326KM——336KM(垃圾处理厂路段)、S101省道路337KM——346KM(二十里铺路段)、S101省道路354KM——360KM(开城梁路段)、固西高速与S101线、北环路十字路口、
G309国道:1831KM-1841KM(河川九道弯路段)、1842KM-1850KM(河川街道路段)、1882KM-1892KM(硝口街道路段)
202省道329KM
荣兰线:1807KM+845M路段、1805KM+642.5M路段、1826KM+661M
惠平线:508KM+114M路段、473KM+290M路段、464KM+90M路段、483KM+377M路段、495KM+500M路段
中卫市
109国道1471KM、1460KM
S202线
S101线
海原县城区
黑海路沙沟路段处
109国道:1330KM——1336KM、1418KM——1425KM
施工路段
银川市
因永通公路K5+650、K17+857两处涵洞改建施工需要,决定于2017年9月1日至2017年9月30日对永通公路K5+000-K6+000段及K17+300-K18+300段交通全封闭施工。施工期间,请过往车辆行人提前绕行至孔司路、滨河大道或掌茂路通行。
按照银川市人民政府2017年“蓝天工程”的要求,定于2017年8月16日至2017年8月30日,对以下路段敷设供热一次网管道:星光巷(文萃街至丰盈巷)路南机动车道、丰盈巷(星光巷至文沁园小区)西侧机动车道;上述路段施工期间交通半封闭。
据市人民政府及建设行政主管部门工作安排,组织建设满城街(沈阳路至宝湖路)城市地下综合管廊及道路工程。定于2017年8月15日至2017年12月30日,对满城街(北京路至黄河路)路段进行交通全封闭施工。
因湖滨西街供暖管道需维修更换,定于2017年8月9日至2017年8月30日,对湖滨西街(凤凰街至西桥北巷)路段,北侧机动车道以及非机动车道进行交通全封闭施工。施工期间由东至西方向车辆禁止通行,可绕行至解放街、北京路行驶;由西至东方向车辆单向通行。
根据市人民政府及建设行政主管部门工作安排,组织建设的新生巷施工项目需要。定于2017年8月11日至2017年9月30日,对清河南街(新生巷中段至银川监狱西门)路段进行道路全封闭施工。
因桥梁维修及危桥改造工程需要,定于2017年8月3日至2017年10月18日,对S3线K8+354天池沟桥、G6线K1185+715银川立交桥和G6线银川立交桥F匝道桥、镇北堡连接线镇芦路原收费广场,以上道路进行交通半封闭施工。
石嘴山市
因沙湖大道路段京藏高速公路施工,该路段采取管制,请小型车辆依次按序通行,大型、超宽车辆绕道通行。
因沙湖大道(大汝路至环湖路)分段进行道路施工,该路段为半封闭管制,封闭时间截止至2017年10月15日。
绕行路线:途径大汝路、贺兰山南路与沙湖大道交叉口的车辆绕行西环路;途径世纪大道与沙湖大道交叉口的车辆绕行环湖路。
吴忠市
利通区:市区裕民路、吴灵路
太阳山:304省道K110+480至K140+450处,绕行路线:太阳山大道、203省道
固原市
因国道312线六盘山隧道维修,该路段实行全封闭管制,请过往车辆从青兰高速绕行。施工时间为2016年10月至2017年11月底。
因泾白公路整修,该路段实行半封闭管制,请过往车辆从国道344线绕行。施工时间为2017年3月至2017年8月底。
因彭镇路修路实行半封闭管制,该车道为单行道行驶。施工时间为2017年3月至2018年7月底。
因隆德县解放街南门十字维修道路,路段实行半封闭管制,该车道为单行道行驶。
因西关北街(帝豪西门--靖朔门)海绵城市建设,该路段实行全封闭管制,请过往车辆从西城路西段绕行。
因西关南街(西门十字--上海路路口)海绵城市建设,该路段实行半封闭管制。
因西城路南段(博物馆广场--南城路)旧城改造,该路段实行全封闭管制。
因固将路道路整修,实行半封闭管制,该车道为单行道行驶。
因省道101线交通流量大通行缓慢需原路有序通行。
中卫市
国道341线K12+344.264(原S202线K189+200)-K23+971.379(原S202线K178+000)海原史店至下小河段公路,因路改扩建,实行半幅封闭,施工时间为2017年3月15日至2017年12月30日。
国道341线K0+000(原S202线K200+900)-K6+359.576(原S202线K194+100)海原史店至下小河段公路,因路改扩建,实行半幅封闭,施工时间为2017年3月1日至2018年6月30日。
因省道204线K167+585-K176+000段(海原至西吉),旧路改扩建,实行半幅封闭,施工时间为2017年3月20日至2017年12月30日。
因省道204线K176+000-K188+000段,旧路改造,实行半幅封闭,施工时间为2017年4月1日至2017年10月28日。
因省道204线K188+000-K198+000段,旧路改造,实行半幅封闭,施工时间为2017年4月1日至2017年10月28日。
因省道204线K198+000-K208+500段,旧路改造,实行半幅封闭,施工时间为2017年4月1日至2018年2月28日。
因省道204线K215+000-K225+320段,旧路改造,实行半幅封闭,施工时间为2017年4月26日至2018年3月31日。
因S202线K30+200-K150+600段(新桩号K64+436-K184+836段)路网结构改造工程(安全生命防护),实行半封闭施工,施工时间为2017年8月10日至2017年10月6日。
因S201线K132+780涵洞改造工程,实行半封闭,施工时间为2017年7月27日至2017年9月30日。
宁夏交警提醒您
自驾出行,请合理规划出行时间,尽量避开拥堵路段和时段,必要时选择与高速公路平行的国省道通行;
出行中,遇交通拥堵时,请降低车速,并且与前方车辆保持一定的安全距离,避免因车速过快前车突然停车而出现追尾现象,及时开启车辆双闪警示灯,给后方车辆以安全提示,依次、减速通行;
高速公路行车过程中遇突发情况需要临时停车的,应选择合适的应急车道停放,切勿占用主车道,同时要开启车辆危险警示灯,并在来车方向100米外摆放三角警示牌;
节日期间走亲访友、聚会频繁,千万谨记:酒后莫开车,开车莫饮酒;
高速公路的应急车道是生命安全通道,请勿违法占用。驾驶机动车在高速公路或城市快速路上违法占用应急车道行驶将记6分。请驾驶人注意保持安全车速和安全车距,不超速行驶、不随意变更车道、不挤占应急车道,以免影响救援车辆通过;
要文明行车,不开斗气车,切莫强超强会。驾车时不要接打电话、发送短信、微信等;
无证驾驶、超员载客危险大,为了您及他人出行安全,请遵守法律规定安全驾驶;
超载危害大,影响车辆的使用寿命,增加车辆安全隐患,容易发生交通事故,请勿超载行驶;
长时间驾车易疲劳,出行前请保证充足睡眠,注意劳逸结合,尽量避开午后和夜间行车;
农村山区道路弯多坡陡、临水临崖、路窄难行,请小心谨慎驾驶;
雨天路滑,易发生侧翻侧滑事故,高速公路上行车请降低车速,保持安全车距,减少变道超车,谨慎驾驶。乘坐大型客车应按规定系好安全带;
尽量不要夜间驾车。如需夜间驾车,请正确使用灯光,会车时,请将前大灯转为近光灯,避免造成对向来车眩目引发事故;
旅游景点车多人多,请驾驶人注意文明礼让,遵守交通信号,在没有信号灯的路口或者狭窄路段不要抢行猛拐,驶近隧道要采取预防性制动,驾车经过人行横道或路口要注意减速,以免造成不必要的交通伤害;
发生未造成人员伤亡和轻微交通事故后,应迅速拍照后立即撤离现场,驶至路肩、停车岛等开阔地域或服务区后自行协商处理或报警,以防造成拥堵或引发二次事故;
出行中,要随时通过宁夏交警微博、宁夏交警微信公众号和宁夏交通广播电台FM98.4了解即时路况信息。如遇交通事故拨打报警电话:122或者110 高速公路:12122。