车检

车检

  • 新车上户,以前的环保标志是不是取消了?

    飞虎答:环保部、公安部、国家认监委联合下发了《关于进一步规范排放检验加强机动车环境监督管理工作的通知》。环保部废止了2009年发布的《关于印发<机动车环保检验合格标志管理规定>的通知》,这意味着实施多年的“黄绿标”制度“寿终正寝”。但是,“黄绿标”的废除并不意味着环检的废除,机动车仍然必须通过环检才能拿到安检标志。按照通俗的理解,环检与安检的两个标志,合并成了一个。今后有安检合格标志的

    2019-02-26

  • 2018车管所新规:汽车年检在家里就能完成!

    车管所是每一位车主都需要去的地方,并且每年至少都要去一次。因为,汽车每年都是需要年检的,而年检就需要去车管所。然而,由于现在人的流动比较大,很多人都不一定在本地,导致人们无法按时回到车辆的注册地完成年检,这样一来,也造成了很多的麻烦。好在车管所年检新规发布,如今车辆的年检即便是在异地也是可以进行的,而且不用开具委托书,减少了很多麻烦。也有一些地方的车管所对年检的规定做了一些调整,这些新规也是非常友

    2018-10-20

  • 中山新车上牌前车检须预约,预约指南及地址!

    辛苦了一整年,有些人奖励自己的方式,是买台新车,然后高高兴兴的开回家过年,但新车落地,该走的流程一样都不能少。尤其是办理机动车查验业务,这一步要是行差踏错,分分钟影响车辆上牌。据车管所民警最新消息,在办理机动车查验业务时,出现部分群众扎推办理点的情况。接下来,小编为您支招!Tip一、机动车查验要预约!从2017年6月1日起,中山交警正式启用“机动车查验预约平台”,办理注册登记等十种涉车业务必须要通

    2018-02-11

  • 你还在为验车而排队?除了余杭车管所,这里也可以!(附地址及流程)

    你还在为了给自己的爱车年检,而烦恼不得不去车管所排队验车吗?现在就告诉你个好消息,这里也可以车辆年检哦,不想在车管所一直排队的小伙伴可以去这里试试哦,那就是余杭区机动车辆综合性能检测站!余杭区机动车辆综合性能检测站于1994年12月建立,目前是全区唯一一家机动车年检(安全性能检测)、环保检测(尾气检测)、综合检测(余杭区内营运车辆的维修质量竣工检测和技术等级状况检测)三合一的一体化检测站。余杭车辆

    2017-11-02

  • 【车管所】本溪市8大检车线 详细地址及联系方式

    为解决本溪市广大车主朋友对全市各大检车线地址等信息了解不全的困扰,本溪市车辆管理所本着,便民、为民、惠民的服务宗旨。将全市8大检车线的地址及联系电话告知广大车主朋友们,以便车主朋友们在检车时选择最适合自己的检车线。恒通机动车检测一站试服务大厅地址:本溪市彩北鲍家盐库附近联系电话:024-42175678\024-42175000鑫路通机动车检测公司地址:本溪市明山区卧龙车辆管理所院内鑫路通机动车检

    2017-10-20

  • 伊犁州车管所、车检测中心十一黄金周正常办理车辆年审业务

    伊犁州车管所十一黄金周正常办理业务,伊犁州机动车辆检测中心十一黄金周正常办理车辆年审业务,车辆年审可提前60天办理,望广大车主相互告知。年审业务需要提供:1.车辆行驶证,车主身份证明及复印件;2.车辆交强险副本保单需要在有效期内;3.(单位/公司)还需要提供组织机构代码证(营业执照)复印件,委托书原件;4.异地检验车辆(除疆内车辆)需开取异地检验委托书;5.领取检验标志前要把当前车辆的所有违法记录

    2017-10-01

  • 微信办理机动车年检合格标 “车检”相关的服务全部开通

    2014年,山西省公安厅、省质监局下发《关于贯彻落实<关于加强和改进机动车检验的意见>的通知》,提出“全面落实创新服务举措,推行预约检验”的要求。2016年,“网上预约车检”平台上线。至今,与检车相关的预约车检、代办领标、代办车检便民服务全部开通。车主:“你好,帮我去检个车吧,我最近实在没时间去检车。”工作人员刘瑞萍:“好的,请问您的取车地址在哪儿?”工作人员刘瑞萍:“我们的工作人员会

    2017-08-04

  • 车检还遇“检车难”?“星级车检”开启微信自助模式,高效“通关”!

    车检还遇“检车难”要对症下药:指尖上的“星级车检”与现场排队等待检车的车主不同,已办理完所有检车业务的李建林使用了“网上预约车检”服务,他告诉记者:“提前在网上预约,按规定时间来检测站检车,根本不用现场排队等候”。据了解,为进一步提升机动车年检服务质量,合理分流年检机动车车流,山西公安交警网络延伸服务平台——壹约网于今年年初开通“网上便民车检”通道。专为通过互联网预约检车的车主及了绿色检车通道,预

    2017-07-20

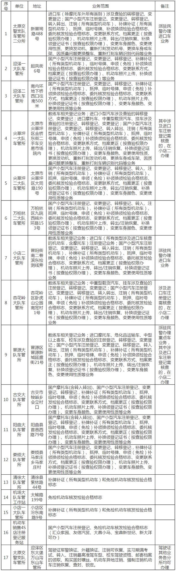
  • 山西交警:“车管所、车检服务点”最全一览表

    近期,山西公安交警网接到许多民众的疑问、咨询、提问。“附近的检测站、车管所在哪里?”“我离哪个检测站、车管所最近呢?”针对民众的诸多疑问,方便民众就近办理机动车驾管业务,山西公安交警网对太原市的车管所进行了梳理,并整理成实用帖,供民众转发收藏。方便民众就近办理机动车辆检测和车驾管业务。广大市民可根据自身实际情况,就近办理相关业务。据了解,目前太原市有17家车管所,山西公安交警网对各个车管所的业务明

    2017-07-14