南宁电动自行车(电驴)上牌预约攻略!看看哪种方式适合你!
- 时间:
- 浏览:3400
- 来源:车牌上牌无忧网
但至今仍有不少车主,

咨询“电动自行车上牌怎么预约”,
今天,
小编就来帮大家捋一捋电动自行车上牌预约的方式,
总有一种方式适合你!
01、办理流程

02、预约方式
方式一
“行易通·车管家”APP
车主本人使用手机下载“行易通·车管家”APP并注册登录,每周日至下周四每天早上9:00开始预约。
方式二
拨打0771-966122
每周六至下周三每天下午18:00至第二天早上8:00,车主本人拨打南宁车管所服务热线0771-966122,根据语音提示自助预约。
方式三
现场预约
每周一至周五(国家法定节假日除外)上午9:00-12:00、下午13:00-17:00,车主携带本人身份证明(非本市身份证的,还需办理流动人口登记)、电动自行车购车发票前往交警支队以下6个现场预约点办理。

方式四
自助机预约
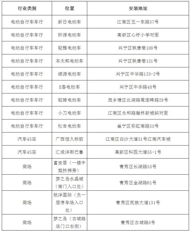
市民可以在商圈、4S店、电动自行车行等场所,通过“车驾管便民自助服务终端”快捷自助申请办理预约电动自行车登记业务。

03、学习与上牌
1、学习时间为45分钟,迟到超过15分钟将不能进入学习室。
2、南宁市区共有3个上牌点,可以根据自己需求选择较近的点进行预约上牌。
04、注意事项
个人、单位(公司)可办理电动自行车注册登记车辆上限数量均为3辆。非本市单位(公司)不能办理电动自行车注册登记。
除单位(公司)外,电动自行车各项业务均需由所有人自行办理,不能委托代办。个体工商户需以自然人名义办理电动自行车注册登记业务,不能以个体工商户名义办理。
未按预约时间办理电动自行车各项业务的,需30日后重新预约方可办理。
电动自行车注册登记业务办结完成,如需再次办理可在90日后进行预约办理。
05、所需材料
(一)个人业务
所有人身份证明原件和复印件(非本市身份证的,还需办理流动人口登记)
购车发票原件和复印件;
合格证原件;
牌证工本费(10元/套)
(二)单位(公司)业务
营业执照(三证合一)或组织机构代码证原件、复印件;
购车发票原件、复印件;
合格证原件;
委托书原件(需加盖单位或公司公章)
受托人身份证明原件、复印件
单位、公司法人代表身份证照片
牌证工本费(10元/套)
温馨提示
电动自行车预约学习和入户需本人持有效证件按照规定程序办理,电动自行车入户工本费是10元,预约和学习免费,切勿相信一些不法分子的骗局,花钱包办等等之类!