在中山买车上牌今后可享受这项福利!车牌可快递送上门!
- 时间:
- 浏览:4018
- 来源:车牌上牌无忧网
好像,很多小伙伴

还不知道
机动车号牌还能快递送上门!
一般来说,常见的号牌领取方式是:车主本人根据自己选择,到相应的装牌点上牌;
其实还有一种领取方式——
选择邮政寄递
不必专门前往装牌点!
而且邮政的工作人员将提供
免费安装车牌服务!
车主该怎么做?
选择邮政寄递车牌的车主,只需在《机动车业务委托书》的“机动车号牌领取申请表”内如实填写本人的姓名、手机号、收件地址,在选号制证后由邮政工作人员录入由邮政速递号牌系统报制。
待号牌制作完成后由省牌厂直寄至本人,并由邮政工作人员送牌上门,广东省内免费安装。省内3-4天就可以派送到车主手上。整个过程大大缩短车主领牌的时间。
安装是免费的,但是邮寄还是需要费用的,省内号牌邮寄为35元/副(含同城)。

邮政寄递机动车号牌只是交警车管部门联合市邮政局开展“警邮合作”的其中一项,还有以下便民服务:
“警邮合作”便民业务
确定新增核发六年免检合格标志业务;
初学和增驾证件寄递;
机动车转出档案寄递;
检验机构寄递年审车辆行驶证副证;
机动车号牌寄递;
补换领行驶证;
补换领驾驶证和补领检验合格标志。
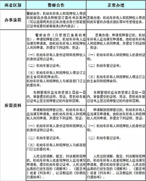
抵押登记和解抵押登记业务。
中山邮政代办抵押、解抵押业务网点:

如何办理抵押登记和解抵押登记:

以后,中山车主上牌轻松多了!