泸州最全的机动车检测站、车管办理点,手把手教你如何办理新车上牌!
- 时间:
- 浏览:3736
- 来源:车牌上牌无忧网
导读
近日,为方便群众就近办理车辆检测和车驾管业务,公安交警车管所对全市的车辆检测和车驾管业务办理点进行了梳理,广大市民可根据自身实际情况,就近办理相关业务。具体办理点位如下:

1、车辆检测点:

(点击可看大图)
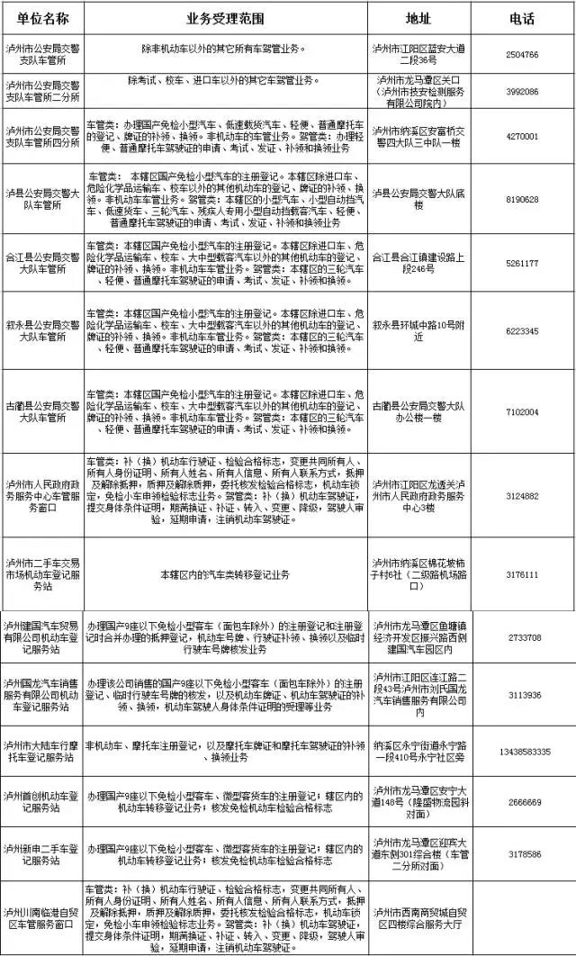
2、车管业务办理点:

(点击可看大图)
附:新车注册讲解
一、所需资料:
1、身份证明(车主是个人的为《居民身份证》或《临时居民身份证》,身份证上地址在外地的还需要暂住证明,暂住证明上需要有暂住证明号;车主是单位或公司的,是该单位的《组织机构代码证书》、加盖单位公章的委托书和被委托人的身份证明)。
2、购车发票
3、合格证(国产车是合格证,进口车是海关的进口凭证)
4、车辆购置税
5、交强险、车船税(此税多包含在交强险里)
6、法律、行政法规规定应当提交的其他证明、凭证。
二、“选号”须知:
1、网上自选号牌
①互联网上自主选择并确定号牌→②机动车开到外检查验岗进行查验(准预先准备好发动机和车架号拓印膜)→③预录大厅办理车辆预录入→④车管大厅排号→⑤车管大厅1-8号办理(请注意听取大厅内排号广播)→⑥凭受理凭证到选号机确认号牌→⑦12号窗口缴费→⑧13号窗口打印行驶证、登记证书、检验合格标志,领取牌照。
2、车管大厅十选一号牌
①机动车开到外检查验岗进行查验(请预先准备好发动机和车架号拓印膜)→②带上述资料到预录大厅办理车辆预录入→③车管大厅排号→④车管大厅1-8号办理(请注意听取大厅内排号广播)→⑤凭受理凭证到选号机选取并确认号牌→⑥12号窗口缴费→⑦13号窗口打印行驶证、登记证书、检验合格标志,领取牌照。
三、温馨提示:
1、在办理新车入户时可同时办理车辆抵押登记。
2、原号牌在使用三年以上,新车入户在半年内的可以申请保留原号。申请保留时请提醒受理的工作人员,以便为您办理。
3、此例适用于免检车,不属于免检车的还应当在外检查验前进行机动车安全技术检验并提供安全技术检验合格证明,此后步骤同上。
4、属于进口车的,车管所要与全国进口机动车计算机核查系统比对,所以需要在13号窗口稍等片刻方可领证。
5、此笔业务可以委托办理。委托办理时需要先将委托书写好,并将委托双方的身份证原件和复印件准备好就可办理。
为了节约您办理业务所需时间,我们建议您周一、周二、周四上午9点-10点,12点-13点或周三、周五前来办理。