新车

新车

  • 新车上牌费用大揭秘:你需要准备多少钱?

    购买新车后,上牌是每位车主都必须面对的重要环节。然而,对于上牌费用的疑问,往往让许多准车主感到困惑。今天,我们就来详细揭秘新车上牌所需要的费用,让你在购车时更加心中有数。一、新车上牌主要费用新车上牌费用主要包括新车上线检测费、拓号照相费、新车牌照费以及其他相关工本费。具体来说:1、新车上线检测费:这是确保车辆符合上路标准的重要步骤,费用一般在100元左右。2、拓号照相费:用于记录车辆详细信息,费用

    2024-06-18

  • 新车上牌攻略:新车上牌详解

    新车上牌是每个购车者都要面对的一个重要环节,但是在国内,新车上牌的流程和难度因地而异,有些地方简单便捷,有些地方复杂繁琐。那么,如何应对国内新车上牌的现状和挑战呢?本文将为你提供一些新车上牌的攻略和建议,帮助你顺利完成新车上牌的任务。了解国内新车上牌的现状根据公安部的统计数据,2021年全国新上牌登记汽车2622万辆,比2020年增加198万辆,增长8.16%,其中载货汽车新上牌登记404万辆,比

    2023-06-28

  • 交警权威答复:新车6年免上线,领检车贴提前多少天可以办理?

    1.大道:警官好,咨询一下24小时公交专用道小客车周末可以通行吗?谢谢!贾警官:不可以。2.海蓝梦:警官好!中翠街绿灯亮起是否可以调头,因为我想要去半岛养车,给自己的爱车做服务,如果违章了请问怎么处罚,谢谢!贾警官:如果路口有禁止左转弯的标志或者禁止挑头的标志,或者在直行导向车道呢的情况下,是禁止挑头的。3.爱拼才会赢:您好警官,本人在大连居住,想去山东潍坊买辆货车,来大连上牌可以吗?郭宁警官:使

    2018-05-21

  • 新车没有牌照能开车去上牌吗?

    去买车开完发票,买完保险,是一定要让4S店给你打临牌,打个临牌费用也就是10元。也是非常简单方便的。所以为了自己的驾照分一定不要不打临牌就是直接上路,如果被交警查到了,那驾照分就是没了。如果题主是因为临时拍照过期了,可以去补办一张。手续很简单。在此提醒题主,千万不要在过期的情况下直接开去上牌。毕竟不怕一万,就怕万一。路上的警察叔叔对于临牌也是会经常盘查的。我前几天就见到交警叔叔在查未正式上牌的新车

    2018-05-15

  • 新车无法上牌,被车管所告知翻新车!

    新密的马先生花了17.9万元买了一辆新车,到当地车管部门去办理入户手续挂牌时,竟被告知该车的手续都是伪造的,不能挂牌。接到马先生报警后,新密警方通过两年多时间的调查走访,查明了这辆“新车”的真实身份,将涉嫌诈骗的犯罪嫌疑人常某抓获。2015年11月底,新密市民马先生通过熟人郝某的介绍,在本市一家汽车销售公司通过分期付款的方式,以17.9万元的价格,与对方签订了购买“一汽”生产的某品牌轿车手续。同年

    2018-02-23

  • 新车没上牌发生事故如何处理?

    导读:话说老赵攒了好几年钱,终于摇到号,下定决心买了辆车。可是,就是提车回家路上,车竟然被撞了!!!怎么办?这下老赵可慌了...老赵这种经历并不少见,提了车之后,没上牌车就被撞了,新手而且是头一次碰上事故,当然就慌了神。碰到这种情况怎么办?车险分交强险和商业险我们先要明确两件事:首先,新车购买的保险包括两类:一是交强险,二是商业险。交强险是在购买交强险后即时生效;但是商业险,即便你购买了,没有到次

    2018-02-13

  • 中山新车上牌前车检须预约,预约指南及地址!

    辛苦了一整年,有些人奖励自己的方式,是买台新车,然后高高兴兴的开回家过年,但新车落地,该走的流程一样都不能少。尤其是办理机动车查验业务,这一步要是行差踏错,分分钟影响车辆上牌。据车管所民警最新消息,在办理机动车查验业务时,出现部分群众扎推办理点的情况。接下来,小编为您支招!Tip一、机动车查验要预约!从2017年6月1日起,中山交警正式启用“机动车查验预约平台”,办理注册登记等十种涉车业务必须要通

    2018-02-11

  • 合肥新车去肥东车管所上牌过户享受快速一次性一站式服务

    同样的收费标准、同样办证流程,但越来越多的合肥有车一族,在上牌和转卖车辆时,不喜欢在市区办手续,而愿意舍近求远地来到位于裕溪路高架入口和东华大道交口的合肥市肥东县车管所裕隆工作站,慕名而来的还有巢湖和肥西的车主。2月7日上午,一位特地从蜀山区赶到位于肥东县境内裕隆工作站办理二手车过户业务的车主刘先生道出了其中的奥秘:快!肥东车管所裕隆工作站负责人王衍在整理当天上午车主递交的材料要问过户、上牌速度到

    2018-02-08

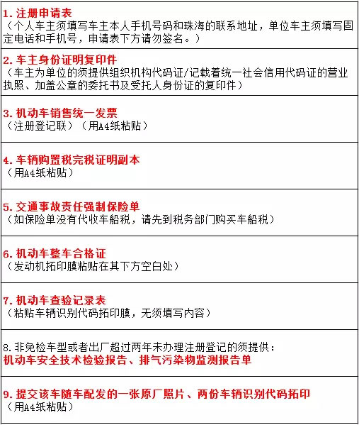
  • 在珠海新车上牌怎么办理?详细指南攻略

    每到春节前都是车管业务办理的高峰期根据珠海交警微信号上发布的消息,刚刚过去的2018年1月,珠海的上牌量是1万!比平时的每月5千辆足足翻了一倍。现在到车管所的办业务的人流量是全年最高峰!在这寒冷的冬天(或者是春天?)要问哪里最火热,怕是珠海的车管所了吧看着车管所如此热火朝天,肯定还有不少人也打算要去给自己的爱车办个“身份证”吧?但是在上牌前最好先了解清楚流程、材料等一些相关事项才能最大程度节约时间

    2018-02-07

  • 神州员工半夜开刚上牌雪佛兰猛撞丰田,还找女司机大吵一架!

    近日凌晨,一声巨响打破了明珠路的寂静,一辆崭新的雪佛兰小车前半部分几乎散架,另一辆白色丰田小车铲上路基,车门凹陷了一大块!难道又是酒精惹的祸?还是另有隐情?!雪佛兰小车珠海大道狂奔1月17日凌晨1点,小伙子岳某驾驶一辆白色津R牌雪佛兰小车赶到珠海,由北往南方向行驶至明珠路交环宇路路段时,望着空旷的车道,小伙子突然心生一念,猛踩了一脚油门,小车就“咻”地一下直奔出去!然而!一辆白色粤T牌丰田小车突然

    2018-02-05