互联网

互联网

  • 包头市互联网交管平台市区注册点及相关介绍

    汽车选号网9月17日讯 包头交警(btjjwx)微信更新了一篇网上车管所实地注册指南。小编转过来分享给大家。 您想随时掌握您的驾驶证和车辆的违法信息吗?您想通过掌上(手机)办理各项车驾管业务吗?请您到交管支队车管所及各大队车管分所办理注册手续,绑定您的手机号,我们将努力成为您的私人“交管小秘书”。 相关阅读:内蒙古交通安全综合服务平台选车牌号指南 注册所需资料 (一)个人用户:需本人携带二代身份

    2017-06-04

  • 嘉兴市交管综合服务平台上线 9月25日起开始网上预先车牌

    汽车选号网9月22日讯 昨天上午,市公安局召开嘉兴市互联网交通安全综合服务管理平台启用新闻发布会。预选机动车号牌(限IE)业务9月25日起正常使用。经过前期测试,嘉兴市互联网交通安全综合服务管理平台昨天正式上线运行。今后,市民实名注册开通账户后,可享受驾考和车检预约、办牌办证、违法处理和罚款缴纳、出行信息、信息查询、告知提示、信息公开、重点对象管理、交通安全宣传、业务咨询等10大类130余项服务

    2017-06-04

  • 鄂尔多斯市10月中旬可实现网上自编自选车牌

    汽车选号网10月2日?鄂尔多斯新闻网讯 据了解,鄂尔多斯市互联网预选机动车号牌号码业务将于10月中旬启动。本次投入互联网选号号池14.4万副小型汽车号牌,新车小车自编自选可选号段包括蒙K!A@!!,蒙K!B@!!,蒙K!C@!!,蒙K!D@!!,蒙K!E@!!,蒙K!F@!!,其中“!”代表0—9任意阿拉伯数字,[email protected](字母“I和O除外)24个英文字母。例如:蒙K6A

    2017-06-04

  • 罗定市交通安全综合服务平台已启用 车管所或网上均可注册

    汽车选号网10月11日讯 罗定市公安交警部门正式启用公安部推出的互联网交通安全综合服务管理平台,实现市民足不出户就能办理各类公安交管业务和获取交通管理信息。 日前,我市公安交警部门正式启用公安部推出的互联网交通安全综合服务管理平台,该平台贯穿了便民利民的理念,只要市民登录全国统一专用网页 市交警大队综合科科员: 从9月29日起,交警大队已经在车管所设立专门的注册窗口,办事群众只要简单填一份申请表

    2017-06-04

  • 呼市车管所明日将投放14万个车牌号可网上预选

    汽车选号网10月13日讯 呼市车管所为进一步提高机动车号牌资源透明度,拓宽群众号牌选取渠道,满足群众号牌个性化选取需求, 据呼市公安局交管支队车辆管理所民警介绍,呼市互联网交通管理综合服务平台于8月31日正式上线以来,用户累积量逐日增加,网络状况逐渐趋于稳定,基础信息采集和业务操作逐步规范。按照自治区公安厅交管局《关于全区启动互联网预选机动车号牌号码业务的通知》安排,预计将在10月中旬正式启动互

    2017-06-04

  • 鄂尔多斯网上自选车牌号已启用 相关问题解答

    10月15日互联网服务平台用户办理预选机动车号牌号码就要上线了,先给大家讲解一下预选号牌号码中相关的规定与要求,希望可以帮助到您! 1. 在互联网平台办理预选机动车号牌号码必须为新车注册。 (小编解读:只有新购买的车才可以在互联网平台预选车牌号。) 2. 在互联网平台办理预选机动车号牌号码必须是小型汽车。 (小编解读:只有小型汽车才可以在互联网平台预选车牌号,如轿车、吉普车、微型车、轻型客车、轻

    2017-06-04

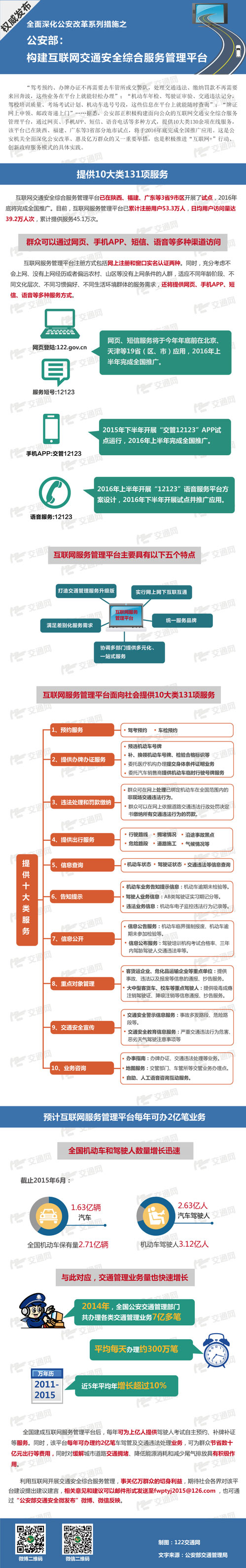
  • 明年底公安部将推出全国统一的交管平台”122govcn” 提供130余项车管业务

    汽车选号网7月26日讯 记者昨日从公安部获悉,公安部正积极构建面向公众的互联网交通安全综合服务管理平台,通过网页、手机APP、短信、语音电话等多种方式提供10大类130余项在线服务。该平台已在陕西、福建、广东等3省部分地市试点,将于2016年底完成全国推广应用。 群众可通过多种渠道访问 互联网服务管理平台注册方式包括网上注册和窗口实名认证两种。同时,为了适应不同年龄阶段、不同文化层次、不同习惯偏

    2017-06-04

  • 江西省9月将试点全国统一的互联网交通安全综合服务管理平台

    汽车选号网7月29日讯   据江西省公安厅交警总队消息  江西省9月将试点互联网交通安全综合服务管理平台,为解决公众关心的办牌办证、缴纳罚款和获取信息不方便、不及时等问题,江西按照公安部的要求,正积极构建面向公众的互联网交通安全综合服务管理平台。 今后将通过网页、手机APP、短信、语音电话等多种方式,提供10大类130余项在线服务,届时驾考预约、办牌办证、处理交通违法、缴纳罚款这些业务将都可以在

    2017-06-04

  • 漳州首张网选车牌发出 车主有50个机会选择自己的号牌号码

    海峡导报讯 8月3日下午,车主林先生到漳州市公安局交警支队车管所为新买的爱车选取号牌,原来,林先生通过 据了解,该平台提供自编选号和随机选号两种模式,如果车主心中有自己想要的号牌号码,可以使用自编选号,自编选号可以尝试20次,而随机选号则是系统从预选号牌库中自动选取5组号牌号码,若车主不满意可以继续随机选号,系统可以提供10次随机选号的机会,也就是说,通过随机选号模式,车主有50个机会选择自己喜

    2017-06-04

  • 明起泉州车主可网上预约车牌选号啦 采用定量发放号池方式

    汽车选号网8月14日讯  据泉州市交警支队消息  本月15日起(明天),泉州地区的车牌选号都可以自己在网上操作了! , 车牌选号 号码及时更新 避免好号抢光 记者从车管大队了解到,该互联网服务平台还可进行网上选号。与旧版网络自主选号平台相比,新平台有很大改进。 首先是号池号段的发放方面,过去号段是一次性发放,造成发放后的头几天选号人太多,越往后好的号码资源越少。新平台内好的号码个数将维持在一定数

    2017-06-04