澄海家门口的车管所,办理业务更便捷
- 时间:
- 浏览:2116
- 来源:车牌上牌无忧网
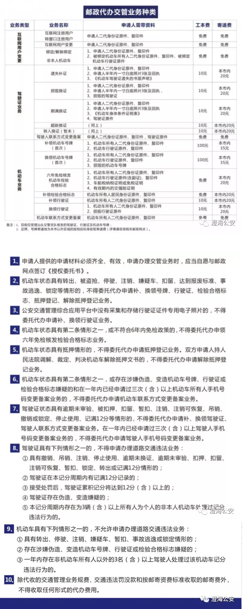
邮政代办交管业务
互联网平台业务
1、互联网平台用户窗口注册

2、互联网平台用户变更
3、绑定/解绑定非本人机动车
驾驶证业务
1、补、换领驾驶证
2、驾驶人联系方式变更备案
机动车业务
1、补、换领机动车号牌、行驶证、检验合格标志
2、申领六年免检核发检验合格标志
3、机动车所有人联系方式变更备案



1、互联网平台用户窗口注册

2、互联网平台用户变更
3、绑定/解绑定非本人机动车
1、补、换领驾驶证
2、驾驶人联系方式变更备案
1、补、换领机动车号牌、行驶证、检验合格标志
2、申领六年免检核发检验合格标志
3、机动车所有人联系方式变更备案

